(VTC News) - Một cựu quan chức ngành chứng khoán ở Trung Quốc đang bị điều tra do dính cáo buộc sở hữu 16 căn hộ.
Cơ quan chứng khoán Trung Quốc đang tiến hành điều tra đối với cựu phó quản lý cơ quan chứng khoán Phúc Kiến - bà Tian Qin
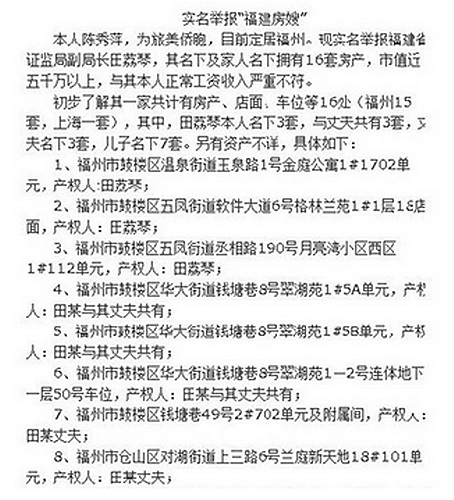
Bà Tian bị điều tra sau khi có một bài viết trên Internet tố cáo bà sở hữu 16 căn hộ với tổng 50 triệu nhân dân tệ - vượt xa mức thu nhập. Người viết là hàng xóm của bà Tian, tên là Chen
Bà Chen cùng những người hàng xóm không chấp nhận được cách hành xử của gia đình bà Tian. Khi có xích mích gần đây, gia đình bà Tian đập vỡ chậu hoa ngoài nhà bà Chen
Bà Chen cho biết, để có được những thông tin trên, chính bà đã trò chuyện với họ hàng bà Tian để thu thập.
Trong số 16 căn hộ có 3 căn hộ đứng tên chồng, 7 căn đứng tên con trai bà Tian và 3 căn hộ thuộc sở hữu của Tian và chồng, còn lại đứng tên bà Tian.
Bà Chen cho biết, để có được những thông tin trên, chính bà đã trò chuyện với họ hàng bà Tian để thu thập.
Bà Chen cáo buộc rằng bà Tian sở hữu 14 căn hộ trong đó có 13 căn hộ ở Phúc Châu và 1 căn hộ ở Thượng Hải, 1 cửa hàng, 1 bãi đậu xe ngầm.
Bà Tian lên tiếng bác bỏ cáo buộc và cho rằng không phải quan chức mua nhà đều là tham nhũng
Bình luận